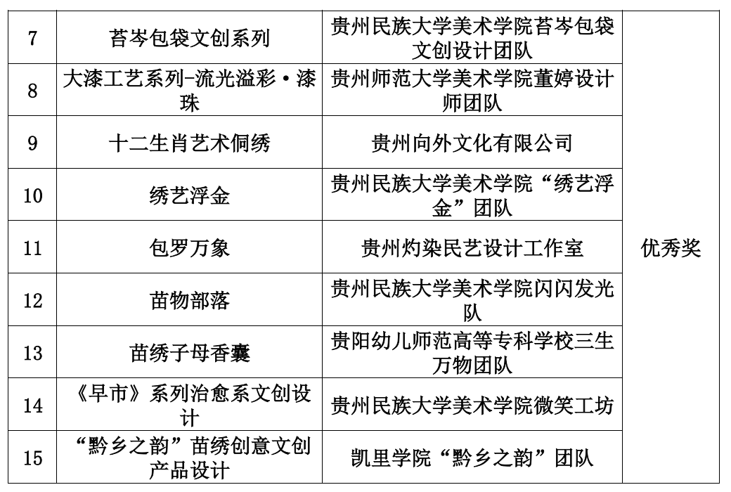
2024年贵州省妇女特色手工产业锦绣计划创新创业大赛获奖名单






2024年贵州省妇女特色手工产业锦绣计划创新创业大赛优秀组织奖
内蒙古自治区妇女联合会
广东省妇女联合会
重庆市妇女联合会
上海市妇女联合会
四川省妇女联合会
云南省妇女联合会
贵阳市妇女联合会
毕节市妇女联合会
黔东南州妇女联合会
凯里学院
贵阳幼儿师范高等专科学校
贵州师范大学美术学院
贵州民族大学美术学院
2024年贵州省妇女特色手工产业锦绣计划创新创业大赛获奖名单






2024年贵州省妇女特色手工产业锦绣计划创新创业大赛优秀组织奖
内蒙古自治区妇女联合会
广东省妇女联合会
重庆市妇女联合会
上海市妇女联合会
四川省妇女联合会
云南省妇女联合会
贵阳市妇女联合会
毕节市妇女联合会
黔东南州妇女联合会
凯里学院
贵阳幼儿师范高等专科学校
贵州师范大学美术学院
贵州民族大学美术学院